ZUGFeRD_basic_with_codes
 
 
Start
Structure
Guideline
Components
 
Go back
Previous
Next/Continue
 
ComplexType
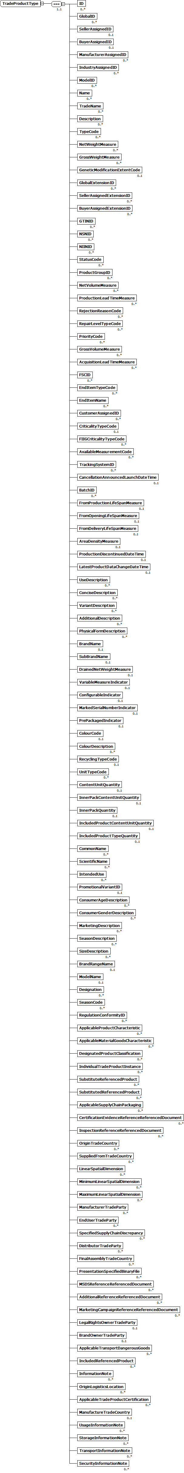
ram:TradeProductType
 
 
Diagram
 
  Technical Properties
   
  Type
   
  Use
   
  Length
   
  Fixed / Default
   
  FractionDigits / TotalDigits
   
  Inclusive
   
  Exclusive
   
  Pattern
   
  Whitespace
   
  Stereotype
   
 
    
  Elements
   
ID
 
Usage
O
Type
GlobalID
 
Usage
O
Type
SellerAssignedID
 
Usage
O
Type
BuyerAssignedID
 
Usage
O
Type
ManufacturerAssignedID
 
Usage
O
Type
IndustryAssignedID
 
Usage
O
Type
ModelID
 
Usage
O
Type
Name
 
Usage
O
Type
TradeName
 
Usage
O
Type
Description
 
Usage
O
Type
TypeCode
 
Usage
O
Type
NetWeightMeasure
 
Usage
O
Type
GrossWeightMeasure
 
Usage
O
Type
GeneticModificationExtentCode
 
Usage
O
Type
GlobalExtensionID
 
Usage
O
Type
SellerAssignedExtensionID
 
Usage
O
Type
BuyerAssignedExtensionID
 
Usage
O
Type
GTINID
 
Usage
O
Type
NSNID
 
Usage
O
Type
NIINID
 
Usage
O
Type
StatusCode
 
Usage
O
Type
ProductGroupID
 
Usage
O
Type
NetVolumeMeasure
 
Usage
O
Type
ProductionLeadTimeMeasure
 
Usage
O
Type
RejectionReasonCode
 
Usage
O
Type
RepairLevelTypeCode
 
Usage
O
Type
PriorityCode
 
Usage
O
Type
GrossVolumeMeasure
 
Usage
O
Type
AcquisitionLeadTimeMeasure
 
Usage
O
Type
FSCID
 
Usage
O
Type
EndItemTypeCode
 
Usage
O
Type
EndItemName
 
Usage
O
Type
CustomerAssignedID
 
Usage
O
Type
CriticalityTypeCode
 
Usage
O
Type
FIIGCriticalityTypeCode
 
Usage
O
Type
AvailableMeasurementCode
 
Usage
O
Type
TrackingSystemID
 
Usage
O
Type
CancellationAnnouncedLaunchDateTime
 
Usage
O
Type
BatchID
 
Usage
O
Type
FromProductionLifeSpanMeasure
 
Usage
O
Type
FromOpeningLifeSpanMeasure
 
Usage
O
Type
FromDeliveryLifeSpanMeasure
 
Usage
O
Type
AreaDensityMeasure
 
Usage
O
Type
ProductionDiscontinuedDateTime
 
Usage
O
Type
LatestProductDataChangeDateTime
 
Usage
O
Type
UseDescription
 
Usage
O
Type
ConciseDescription
 
Usage
O
Type
VariantDescription
 
Usage
O
Type
AdditionalDescription
 
Usage
O
Type
PhysicalFormDescription
 
Usage
O
Type
BrandName
 
Usage
O
Type
SubBrandName
 
Usage
O
Type
DrainedNetWeightMeasure
 
Usage
O
Type
VariableMeasureIndicator
 
Usage
O
Type
ConfigurableIndicator
 
Usage
O
Type
MarkedSerialNumberIndicator
 
Usage
O
Type
PrePackagedIndicator
 
Usage
O
Type
ColourCode
 
Usage
O
Type
ColourDescription
 
Usage
O
Type
RecyclingTypeCode
 
Usage
O
Type
UnitTypeCode
 
Usage
O
Type
ContentUnitQuantity
 
Usage
O
Type
InnerPackContentUnitQuantity
 
Usage
O
Type
InnerPackQuantity
 
Usage
O
Type
IncludedProductContentUnitQuantity
 
Usage
O
Type
IncludedProductTypeQuantity
 
Usage
O
Type
CommonName
 
Usage
O
Type
ScientificName
 
Usage
O
Type
IntendedUse
 
Usage
O
Type
PromotionalVariantID
 
Usage
O
Type
ConsumerAgeDescription
 
Usage
O
Type
ConsumerGenderDescription
 
Usage
O
Type
MarketingDescription
 
Usage
O
Type
SeasonDescription
 
Usage
O
Type
SizeDescription
 
Usage
O
Type
BrandRangeName
 
Usage
O
Type
ModelName
 
Usage
O
Type
Designation
 
Usage
O
Type
SeasonCode
 
Usage
O
Type
RegulationConformityID
 
Usage
O
Type
ApplicableProductCharacteristic
 
Usage
O
Type
ApplicableMaterialGoodsCharacteristic
 
Usage
O
Type
DesignatedProductClassification
 
Usage
O
Type
IndividualTradeProductInstance
 
Usage
O
Type
SubstituteReferencedProduct
 
Usage
O
Type
SubstitutedReferencedProduct
 
Usage
O
Type
ApplicableSupplyChainPackaging
 
Usage
O
Type
CertificationEvidenceReferenceReferencedDocument
 
Usage
O
Type
InspectionReferenceReferencedDocument
 
Usage
O
Type
OriginTradeCountry
 
Usage
O
Type
SuppliedFromTradeCountry
 
Usage
O
Type
LinearSpatialDimension
 
Usage
O
Type
MinimumLinearSpatialDimension
 
Usage
O
Type
MaximumLinearSpatialDimension
 
Usage
O
Type
ManufacturerTradeParty
 
Usage
O
Type
EndUserTradeParty
 
Usage
O
Type
SpecifiedSupplyChainDiscrepancy
 
Usage
O
Type
DistributorTradeParty
 
Usage
O
Type
FinalAssemblyTradeCountry
 
Usage
O
Type
PresentationSpecifiedBinaryFile
 
Usage
O
Type
MSDSReferenceReferencedDocument
 
Usage
O
Type
AdditionalReferenceReferencedDocument
 
Usage
O
Type
MarketingCampaignReferenceReferencedDocument
 
Usage
O
Type
LegalRightsOwnerTradeParty
 
Usage
O
Type
BrandOwnerTradeParty
 
Usage
O
Type
ApplicableTransportDangerousGoods
 
Usage
O
Type
IncludedReferencedProduct
 
Usage
O
Type
InformationNote
 
Usage
O
Type
OriginLogisticsLocation
 
Usage
O
Type
ApplicableTradeProductCertification
 
Usage
O
Type
ManufactureTradeCountry
 
Usage
O
Type
UsageInformationNote
 
Usage
O
Type
StorageInformationNote
 
Usage
O
Type
TransportInformationNote
 
Usage
O
Type
SecurityInformationNote
 
Usage
O
Type
 
 
Top
Previous
Next/Continue
 
ZUGFeRD_basic_with_codes; 1.00
  Issue date:  
01.02.2018
  Print date: 
31.10.2018