ZUGFeRD_basic_with_codes
 
 
Start
Structure
Guideline
Components
 
Go back
Previous
Next/Continue
 
ComplexType
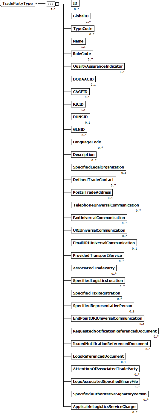
ram:TradePartyType
 
 
Diagram
 
  Technical Properties
   
  Type
   
  Use
   
  Length
   
  Fixed / Default
   
  FractionDigits / TotalDigits
   
  Inclusive
   
  Exclusive
   
  Pattern
   
  Whitespace
   
  Stereotype
   
 
    
  Elements
   
ID
 
Usage
O
Type
GlobalID
 
Usage
O
Type
TypeCode
 
Usage
O
Type
Name
 
Usage
O
Type
RoleCode
 
Usage
O
Type
QualityAssuranceIndicator
 
Usage
O
Type
DODAACID
 
Usage
O
Type
CAGEID
 
Usage
O
Type
RICID
 
Usage
O
Type
DUNSID
 
Usage
O
Type
GLNID
 
Usage
O
Type
LanguageCode
 
Usage
O
Type
Description
 
Usage
O
Type
SpecifiedLegalOrganization
 
Usage
O
Type
DefinedTradeContact
 
Usage
O
Type
PostalTradeAddress
 
Usage
O
Type
TelephoneUniversalCommunication
 
Usage
O
Type
FaxUniversalCommunication
 
Usage
O
Type
URIUniversalCommunication
 
Usage
O
Type
EmailURIUniversalCommunication
 
Usage
O
Type
ProvidedTransportService
 
Usage
O
Type
AssociatedTradeParty
 
Usage
O
Type
SpecifiedLogisticsLocation
 
Usage
O
Type
SpecifiedTaxRegistration
 
Usage
O
Type
SpecifiedRepresentativePerson
 
Usage
O
Type
EndPointURIUniversalCommunication
 
Usage
O
Type
RequestedNotificationReferencedDocument
 
Usage
O
Type
IssuedNotificationReferencedDocument
 
Usage
O
Type
LogoReferencedDocument
 
Usage
O
Type
AttentionOfAssociatedTradeParty
 
Usage
O
Type
LogoAssociatedSpecifiedBinaryFile
 
Usage
O
Type
SpecifiedAuthoritativeSignatoryPerson
 
Usage
O
Type
ApplicableLogisticsServiceCharge
 
Usage
O
Type
 
 
Top
Previous
Next/Continue
 
ZUGFeRD_basic_with_codes; 1.00
  Issue date:  
01.02.2018
  Print date: 
31.10.2018