ZUGFeRD_basic_with_codes
 
 
Start
Structure
Guideline
Components
 
Go back
Previous
Next/Continue
 
ComplexType
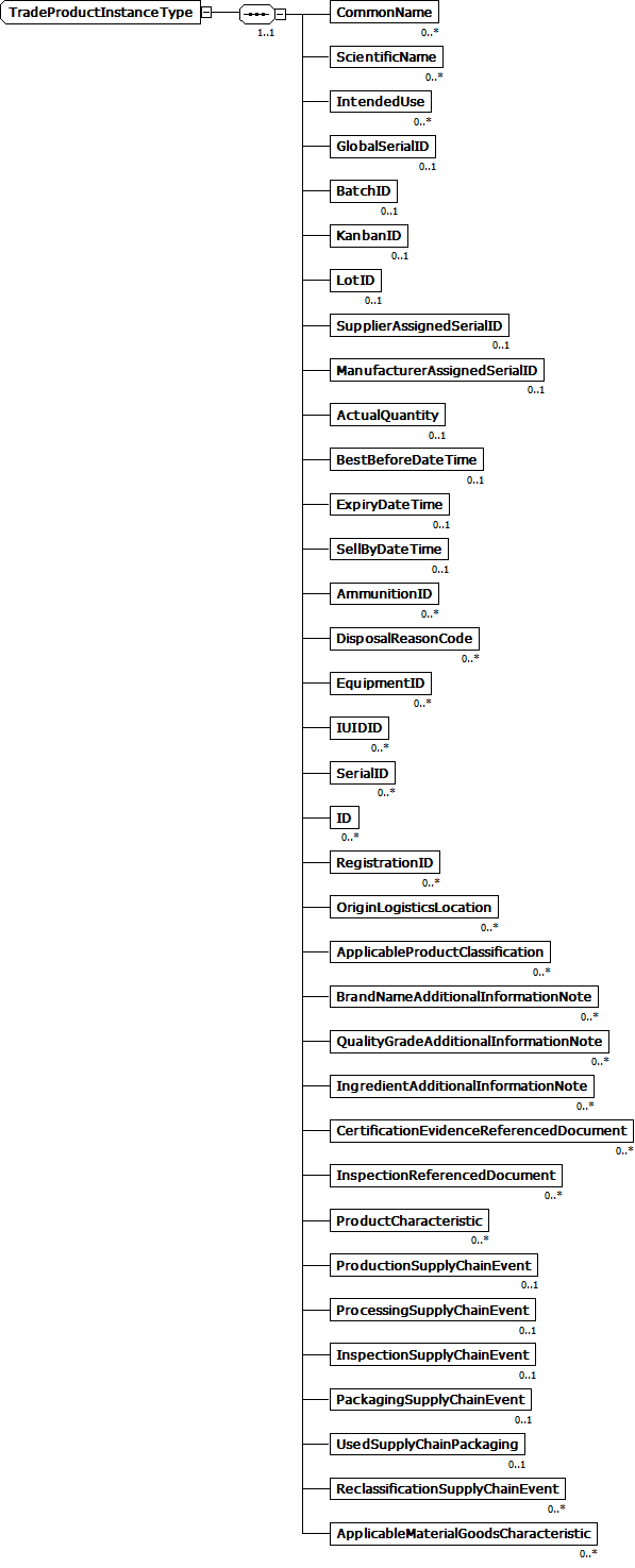
ram:TradeProductInstanceType
 
 
Diagram
 
  Technical Properties
   
  Type
   
  Use
   
  Length
   
  Fixed / Default
   
  FractionDigits / TotalDigits
   
  Inclusive
   
  Exclusive
   
  Pattern
   
  Whitespace
   
  Stereotype
   
 
    
  Elements
   
CommonName
 
Usage
O
Type
ScientificName
 
Usage
O
Type
IntendedUse
 
Usage
O
Type
GlobalSerialID
 
Usage
O
Type
BatchID
 
Usage
O
Type
KanbanID
 
Usage
O
Type
LotID
 
Usage
O
Type
SupplierAssignedSerialID
 
Usage
O
Type
ManufacturerAssignedSerialID
 
Usage
O
Type
ActualQuantity
 
Usage
O
Type
BestBeforeDateTime
 
Usage
O
Type
ExpiryDateTime
 
Usage
O
Type
SellByDateTime
 
Usage
O
Type
AmmunitionID
 
Usage
O
Type
DisposalReasonCode
 
Usage
O
Type
EquipmentID
 
Usage
O
Type
IUIDID
 
Usage
O
Type
SerialID
 
Usage
O
Type
ID
 
Usage
O
Type
RegistrationID
 
Usage
O
Type
OriginLogisticsLocation
 
Usage
O
Type
ApplicableProductClassification
 
Usage
O
Type
BrandNameAdditionalInformationNote
 
Usage
O
Type
QualityGradeAdditionalInformationNote
 
Usage
O
Type
IngredientAdditionalInformationNote
 
Usage
O
Type
CertificationEvidenceReferencedDocument
 
Usage
O
Type
InspectionReferencedDocument
 
Usage
O
Type
ProductCharacteristic
 
Usage
O
Type
ProductionSupplyChainEvent
 
Usage
O
Type
ProcessingSupplyChainEvent
 
Usage
O
Type
InspectionSupplyChainEvent
 
Usage
O
Type
PackagingSupplyChainEvent
 
Usage
O
Type
UsedSupplyChainPackaging
 
Usage
O
Type
ReclassificationSupplyChainEvent
 
Usage
O
Type
ApplicableMaterialGoodsCharacteristic
 
Usage
O
Type
 
 
Top
Previous
Next/Continue
 
ZUGFeRD_basic_with_codes; 1.00
  Issue date:  
01.02.2018
  Print date: 
31.10.2018