ZUGFeRD_basic_with_codes
 
 
Start
Structure
Guideline
Components
 
Go back
Previous
Next/Continue
 
ComplexType
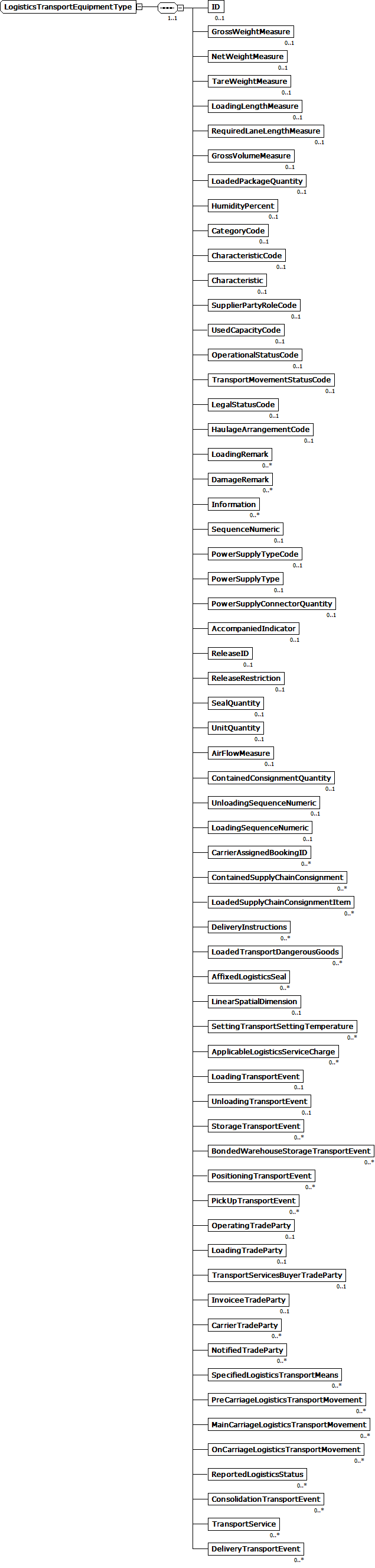
ram:LogisticsTransportEquipmentType
 
 
Diagram
 
  Technical Properties
   
  Type
   
  Use
   
  Length
   
  Fixed / Default
   
  FractionDigits / TotalDigits
   
  Inclusive
   
  Exclusive
   
  Pattern
   
  Whitespace
   
  Stereotype
   
 
    
  Elements
   
ID
 
Usage
O
Type
GrossWeightMeasure
 
Usage
O
Type
NetWeightMeasure
 
Usage
O
Type
TareWeightMeasure
 
Usage
O
Type
LoadingLengthMeasure
 
Usage
O
Type
RequiredLaneLengthMeasure
 
Usage
O
Type
GrossVolumeMeasure
 
Usage
O
Type
LoadedPackageQuantity
 
Usage
O
Type
HumidityPercent
 
Usage
O
Type
CategoryCode
 
Usage
O
Type
CharacteristicCode
 
Usage
O
Type
Characteristic
 
Usage
O
Type
SupplierPartyRoleCode
 
Usage
O
Type
UsedCapacityCode
 
Usage
O
Type
OperationalStatusCode
 
Usage
O
Type
TransportMovementStatusCode
 
Usage
O
Type
LegalStatusCode
 
Usage
O
Type
HaulageArrangementCode
 
Usage
O
Type
LoadingRemark
 
Usage
O
Type
DamageRemark
 
Usage
O
Type
Information
 
Usage
O
Type
SequenceNumeric
 
Usage
O
Type
PowerSupplyTypeCode
 
Usage
O
Type
PowerSupplyType
 
Usage
O
Type
PowerSupplyConnectorQuantity
 
Usage
O
Type
AccompaniedIndicator
 
Usage
O
Type
ReleaseID
 
Usage
O
Type
ReleaseRestriction
 
Usage
O
Type
SealQuantity
 
Usage
O
Type
UnitQuantity
 
Usage
O
Type
AirFlowMeasure
 
Usage
O
Type
ContainedConsignmentQuantity
 
Usage
O
Type
UnloadingSequenceNumeric
 
Usage
O
Type
LoadingSequenceNumeric
 
Usage
O
Type
CarrierAssignedBookingID
 
Usage
O
Type
ContainedSupplyChainConsignment
 
Usage
O
Type
LoadedSupplyChainConsignmentItem
 
Usage
O
Type
DeliveryInstructions
 
Usage
O
Type
LoadedTransportDangerousGoods
 
Usage
O
Type
AffixedLogisticsSeal
 
Usage
O
Type
LinearSpatialDimension
 
Usage
O
Type
SettingTransportSettingTemperature
 
Usage
O
Type
ApplicableLogisticsServiceCharge
 
Usage
O
Type
LoadingTransportEvent
 
Usage
O
Type
UnloadingTransportEvent
 
Usage
O
Type
StorageTransportEvent
 
Usage
O
Type
BondedWarehouseStorageTransportEvent
 
Usage
O
Type
PositioningTransportEvent
 
Usage
O
Type
PickUpTransportEvent
 
Usage
O
Type
OperatingTradeParty
 
Usage
O
Type
LoadingTradeParty
 
Usage
O
Type
TransportServicesBuyerTradeParty
 
Usage
O
Type
InvoiceeTradeParty
 
Usage
O
Type
CarrierTradeParty
 
Usage
O
Type
NotifiedTradeParty
 
Usage
O
Type
SpecifiedLogisticsTransportMeans
 
Usage
O
Type
PreCarriageLogisticsTransportMovement
 
Usage
O
Type
MainCarriageLogisticsTransportMovement
 
Usage
O
Type
OnCarriageLogisticsTransportMovement
 
Usage
O
Type
ReportedLogisticsStatus
 
Usage
O
Type
ConsolidationTransportEvent
 
Usage
O
Type
TransportService
 
Usage
O
Type
DeliveryTransportEvent
 
Usage
O
Type
 
 
Top
Previous
Next/Continue
 
ZUGFeRD_basic_with_codes; 1.00
  Issue date:  
01.02.2018
  Print date: 
31.10.2018