ZUGFeRD_basic_with_codes
 
 
Start
Structure
Guideline
Components
 
Go back
Previous
Next/Continue
 
ComplexType
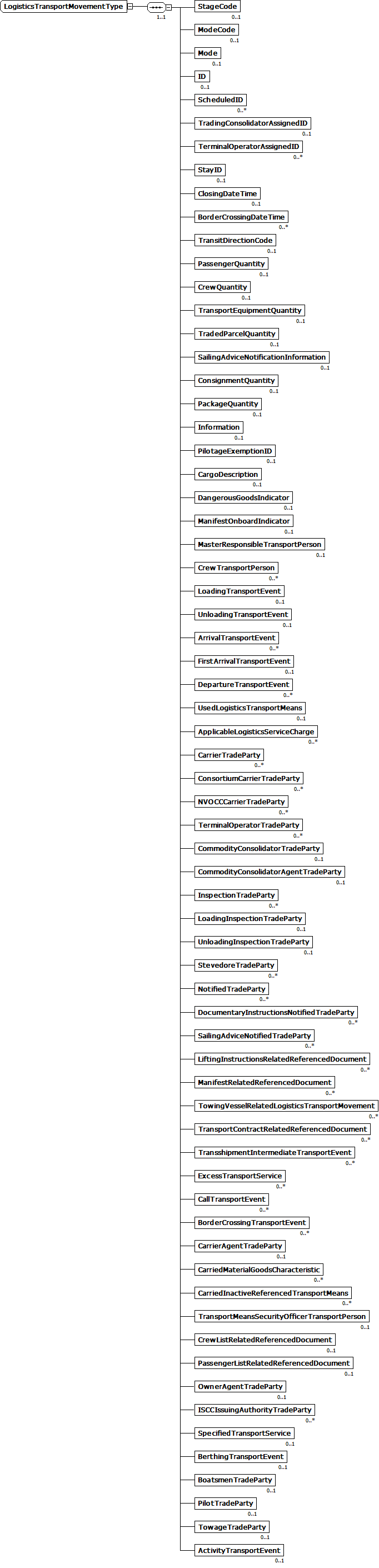
ram:LogisticsTransportMovementType
 
 
Diagram
 
  Technical Properties
   
  Type
   
  Use
   
  Length
   
  Fixed / Default
   
  FractionDigits / TotalDigits
   
  Inclusive
   
  Exclusive
   
  Pattern
   
  Whitespace
   
  Stereotype
   
 
    
  Elements
   
StageCode
 
Usage
O
Type
ModeCode
 
Usage
O
Type
Mode
 
Usage
O
Type
ID
 
Usage
O
Type
ScheduledID
 
Usage
O
Type
TradingConsolidatorAssignedID
 
Usage
O
Type
TerminalOperatorAssignedID
 
Usage
O
Type
StayID
 
Usage
O
Type
ClosingDateTime
 
Usage
O
Type
BorderCrossingDateTime
 
Usage
O
Type
TransitDirectionCode
 
Usage
O
Type
PassengerQuantity
 
Usage
O
Type
CrewQuantity
 
Usage
O
Type
TransportEquipmentQuantity
 
Usage
O
Type
TradedParcelQuantity
 
Usage
O
Type
SailingAdviceNotificationInformation
 
Usage
O
Type
ConsignmentQuantity
 
Usage
O
Type
PackageQuantity
 
Usage
O
Type
Information
 
Usage
O
Type
PilotageExemptionID
 
Usage
O
Type
CargoDescription
 
Usage
O
Type
DangerousGoodsIndicator
 
Usage
O
Type
ManifestOnboardIndicator
 
Usage
O
Type
MasterResponsibleTransportPerson
 
Usage
O
Type
CrewTransportPerson
 
Usage
O
Type
LoadingTransportEvent
 
Usage
O
Type
UnloadingTransportEvent
 
Usage
O
Type
ArrivalTransportEvent
 
Usage
O
Type
FirstArrivalTransportEvent
 
Usage
O
Type
DepartureTransportEvent
 
Usage
O
Type
UsedLogisticsTransportMeans
 
Usage
O
Type
ApplicableLogisticsServiceCharge
 
Usage
O
Type
CarrierTradeParty
 
Usage
O
Type
ConsortiumCarrierTradeParty
 
Usage
O
Type
NVOCCCarrierTradeParty
 
Usage
O
Type
TerminalOperatorTradeParty
 
Usage
O
Type
CommodityConsolidatorTradeParty
 
Usage
O
Type
CommodityConsolidatorAgentTradeParty
 
Usage
O
Type
InspectionTradeParty
 
Usage
O
Type
LoadingInspectionTradeParty
 
Usage
O
Type
UnloadingInspectionTradeParty
 
Usage
O
Type
StevedoreTradeParty
 
Usage
O
Type
NotifiedTradeParty
 
Usage
O
Type
DocumentaryInstructionsNotifiedTradeParty
 
Usage
O
Type
SailingAdviceNotifiedTradeParty
 
Usage
O
Type
LiftingInstructionsRelatedReferencedDocument
 
Usage
O
Type
ManifestRelatedReferencedDocument
 
Usage
O
Type
TowingVesselRelatedLogisticsTransportMovement
 
Usage
O
Type
TransportContractRelatedReferencedDocument
 
Usage
O
Type
TransshipmentIntermediateTransportEvent
 
Usage
O
Type
ExcessTransportService
 
Usage
O
Type
CallTransportEvent
 
Usage
O
Type
BorderCrossingTransportEvent
 
Usage
O
Type
CarrierAgentTradeParty
 
Usage
O
Type
CarriedMaterialGoodsCharacteristic
 
Usage
O
Type
CarriedInactiveReferencedTransportMeans
 
Usage
O
Type
TransportMeansSecurityOfficerTransportPerson
 
Usage
O
Type
CrewListRelatedReferencedDocument
 
Usage
O
Type
PassengerListRelatedReferencedDocument
 
Usage
O
Type
OwnerAgentTradeParty
 
Usage
O
Type
ISCCIssuingAuthorityTradeParty
 
Usage
O
Type
SpecifiedTransportService
 
Usage
O
Type
BerthingTransportEvent
 
Usage
O
Type
BoatsmenTradeParty
 
Usage
O
Type
PilotTradeParty
 
Usage
O
Type
TowageTradeParty
 
Usage
O
Type
ActivityTransportEvent
 
Usage
O
Type
 
 
Top
Previous
Next/Continue
 
ZUGFeRD_basic_with_codes; 1.00
  Issue date:  
01.02.2018
  Print date: 
31.10.2018