ZUGFeRD_basic_with_codes
 
 
Start
Structure
Guideline
Components
 
Go back
Previous
Next/Continue
 
ComplexType
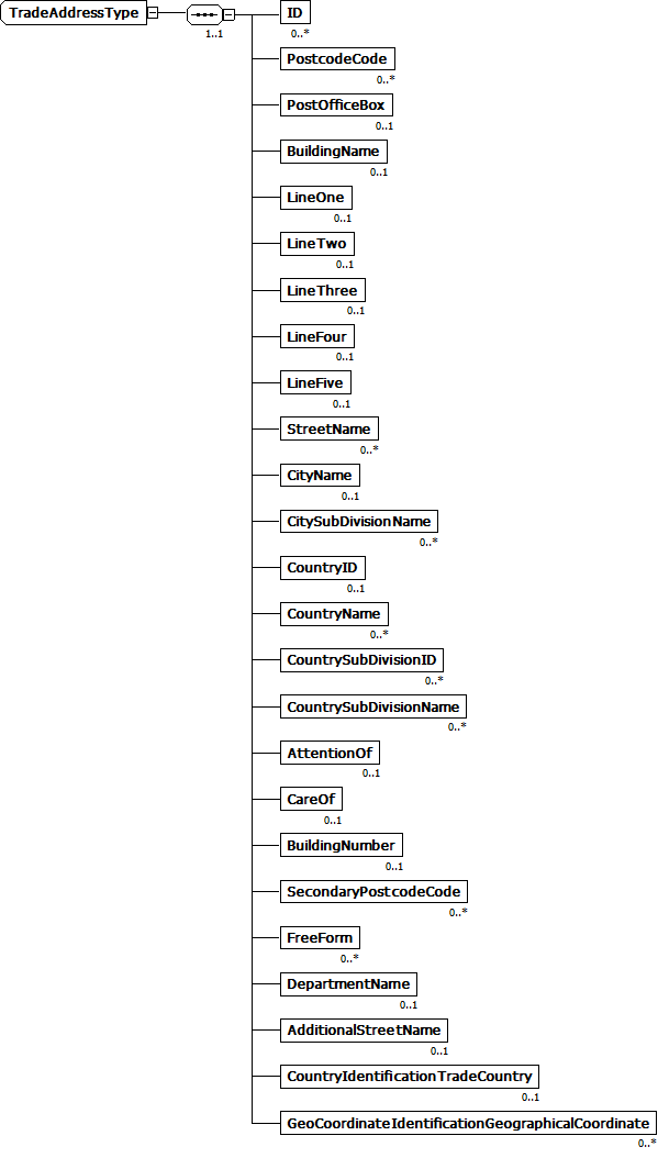
ram:TradeAddressType
 
 
Diagram
 
  Technical Properties
   
  Type
   
  Use
   
  Length
   
  Fixed / Default
   
  FractionDigits / TotalDigits
   
  Inclusive
   
  Exclusive
   
  Pattern
   
  Whitespace
   
  Stereotype
   
 
    
  Elements
   
ID
 
Usage
O
Type
PostcodeCode
 
Usage
O
Type
PostOfficeBox
 
Usage
O
Type
BuildingName
 
Usage
O
Type
LineOne
 
Usage
O
Type
LineTwo
 
Usage
O
Type
LineThree
 
Usage
O
Type
LineFour
 
Usage
O
Type
LineFive
 
Usage
O
Type
StreetName
 
Usage
O
Type
CityName
 
Usage
O
Type
CitySubDivisionName
 
Usage
O
Type
CountryID
 
Usage
O
Type
CountryName
 
Usage
O
Type
CountrySubDivisionID
 
Usage
O
Type
CountrySubDivisionName
 
Usage
O
Type
AttentionOf
 
Usage
O
Type
CareOf
 
Usage
O
Type
BuildingNumber
 
Usage
O
Type
SecondaryPostcodeCode
 
Usage
O
Type
FreeForm
 
Usage
O
Type
DepartmentName
 
Usage
O
Type
AdditionalStreetName
 
Usage
O
Type
CountryIdentificationTradeCountry
 
Usage
O
Type
GeoCoordinateIdentificationGeographicalCoordinate
 
Usage
O
Type
 
 
Top
Previous
Next/Continue
 
ZUGFeRD_basic_with_codes; 1.00
  Issue date:  
01.02.2018
  Print date: 
31.10.2018